华南师范大学是国家“双一流”建设高校、“211工程”重点建设大学、广东省和教育部共建高校及广东高水平大学重点建设高校。近年来,学校致力于提升广东教师队伍质量,打造南方教育高端智库,服务广东教育综合改革,建设优质附校资源,辐射影响全国基础教育。
华南师范大学教育集团(以下简称“集团”)是学校二级教辅单位,是学校基础教育合作办学项目的具体实施单位。集团成立以来,以“办可持续发展的教育”为愿景,依托大学深厚的教研资源,不断夯实合作办学质量,秉持“育日新之德,求未来之真”的文化理念,通过“贯通融合、研究实验、枢纽共生”的办学模式,坚持“爱生命、观世界、向未来”的核心价值观,以“培育全人格、高素质、可持续发展的时代新人”为育人目标,持续探索推动基础教育可持续和高质量发展的新路径。教育集团因工作需要公开招聘非事业编制工作人员5名,现将有关事项公告如下:
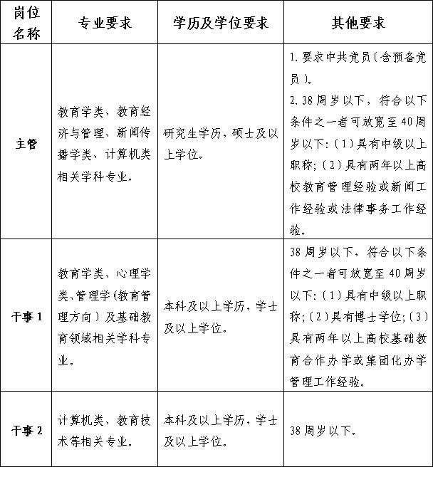
一、招聘岗位与职责

二、招聘条件
(一)基本条件
1.具有中华人民共和国国籍,遵守宪法和法律,拥护中国共产党领导和社会主义制度。
2.具有良好的政治素质和道德品行,贯彻落实党的教育方针,忠诚党和人民的教育事业。
3.了解我国基础教育的政策与法规、发展规划和改革动向,认同华南师范大学“华附联盟”教育集团办学理念,具有强烈的事业心、责任心和使命感,爱岗敬业,乐于奉献,富有教育情怀,具有终身学习意识和开拓创新精神。
4.具备较强的组织管理与统筹能力,扎实的文字功底,掌握良好的计算机和网络信息技术,熟练使用PowerPoint、Word、Excel等办公软件及常用在线办公软件。应聘干事2的需熟悉网络架构、数据库管理及数据分析,具备项目管理经验,良好的沟通协调能力,能独立推进项目落地。
5.具有符合岗位要求的身体条件、心理素质和工作能力,具备履行岗位职责所需的学历、学位、专业、任职资格、职业资格和技能要求等条件。
6.有下列情况之一者,不得报名:
(1)受过刑事处罚的;
(2)被开除中国共产党党籍的;
(3)被开除公职的;
(4)被依法列为失信联合惩戒对象的;
(5)因涉嫌犯罪,司法程序尚未终结的;
(6)在公务员考录和事业单位公开招聘中存在违纪违规行为的;
(7)法律、法规规定的其他情形。
(二)岗位要求

三、招聘程序
(一)报名
1.报名时间:2026年3月12日00:00至2026年3月18日23:59。提前或逾期报名均无效。
2.报名要求:应聘人员只能选报一个招聘岗位。社会人员须于报名首日前取得相应的毕业证书、学位证书。
2026年毕业生须于公示前获得岗位招聘条件所要求的学历和学位证书,其中港澳学习、国外留学人员须于公示前取得教育部留学服务中心出具的境外学历、学位认证书等有关证明材料,否则取消录用资格。
3.报名资料
(1)华南师范大学教育集团工作人员应聘登记表(请提交Excel版,见附件1);
(2)华南师范大学教育集团工作人员应聘信息表(请提交Excel版,见附件2);
(3)请将以下材料按顺序扫描打包在同一个PDF文档中:免冠彩色生活照一张、身份证(正反面)、所有学历阶段的学历、学位证及学历、学位鉴定证明(国外及境外学历需提交教育部出具的学历认证证明)、就业推荐表(2026年毕业生提供,如有)、学籍/在读证明(2026年毕业生提供)、专业技术资格证(如有)及其它主要工作(实习)或业绩证明材料;应聘主管的需提供党员/预备党员证明材料(应聘材料清单,见附件3);

请将报名资料以电子邮件方式,发送至应聘指定邮箱:zxrzb@scnu.edu.cn。提交材料不齐或不按要求报名者,视为报名不成功。邮件主题、登记表、信息表及证明材料均命名为:“姓名-岗位名称-手机号”(例如:张三-干事-13600001111)。
(二)资格审查
由华南师范大学教育集团成立招聘工作小组,对报名成功的应聘人员进行资格审查,符合条件的,由教育集团通过邮件发布考核通知。
(三)综合考核
为确保招聘工作的竞争性和公正性,每个岗位的计划招聘人数与符合报名条件人数的比例原则上达到1:3以上(含1:3)才准予开考。若符合报名条件人数达不到开考比例的,按比例相应减少该职位招聘人数,直至取消该岗位招聘。
综合考核由笔试、综合面试(含岗位技能评估)两部分组成,具体如下:
1.笔试。笔试成绩满分为100分,合格分数线为80分,成绩计算精确到小数点后两位,未达到“合格”者不能进入综合面试环节。笔试成绩在笔试结束后于10个工作日内以邮件形式告知应聘人员。
在笔试合格的应聘人员中,每个岗位的计划招聘人数按1:5的比例确定入围综合面试人员名单。笔试合格人数未达到上述比例的,可以将全部笔试合格人员确定为入围综合面试人员。入围综合面试人员如主动放弃的,可在笔试合格人员中按成绩高低依次递补进入面试。
2.综合面试。综合面试成绩满分为100分,合格分数线为80分,成绩计算精确到小数点后两位,未达到“合格”者不予聘用。面试成绩于面试现场通知应聘人员,应聘人员现场签名确认。如应聘人员提前离开或拒绝签字,视为已通知。
3.综合考核总成绩。综合考核总成绩=笔试成绩×40% + 综合面试成绩×60%。综合考核总成绩满分为100分,合格分数线为80分,成绩计算精确到小数点后两位,未达到“合格”者不予聘用。综合考核总成绩在考核结束后于10个工作日内以邮件形式通知应聘人员。
具体考核时间、地点等事项将在综合考虑各种因素后作出合理安排,并及时通知,请应聘者及时关注邮箱信息。
(四)体检与考察
1.体检。按照应聘人员综合考核总成绩由高到低的顺序确定与招聘岗位数量等额的体检人员。体检工作由教育集团组织,体检人员名单、体检结果通过电话或短信通知应聘人员。体检不合格者,不予聘用。
2.考察。体检合格者进入考察程序。考察环节由教育集团按规定组织实施。考察结果通过电话或短信通知应聘人员。
(五)公示
考察通过的人员,将被确定为拟聘人员。名单在教育集团网站公示,公示时间为5个工作日。
(六)聘用与递补
1.聘用。招聘工作小组根据公示情况,公示期满按有关规定办理相关聘用手续。拟聘人员应在规定时间内办理报到手续,逾期不报到视为自动放弃。
2.递补。因下列情形导致拟聘岗位出现空缺的,所缺岗位按综合成绩排序依次递补符合条件的应聘人员:
(1)体检或考察不合格的;
(2)拟聘人员公示的结果影响聘用的;
(3)拟聘人员放弃聘用的;
(4)拟聘人员未在规定时间内报到的。
3.招聘岗位经递补后仍存在岗位空缺的,经招聘工作领导小组研究,可在同一岗位笔试合格的应聘人员中再次按综合面试程序和要求重新组织面试。
(七)聘期及试用期
聘用方式为非事业编制,按规定签订劳动合同。聘期内设置试用期,教育集团将对入职人员在试用期内的具体表现和人职匹配情况进行考核,考核通过后办理转正手续。
四、工资待遇、福利
受聘人员的薪酬及福利待遇参照《华南师范大学教育集团非事业编制人员薪酬与福利管理办法(试行)》执行,工资薪金由教育集团按月发放,并按照相关规定缴纳“五险一金”。若学校或教育集团出台新的薪酬及福利待遇方面的相关规定,则从其规定。
五、有关说明
1.应聘人员应认真阅读招聘公告,按要求填报、提交报名材料,并确保所填资料真实、有效、完整;如因个人填报信息失实、提交材料不全或不符合招聘条件和岗位要求导致不具备应聘资格的,后果由应聘者本人承担。
2.本公告凡提及“以下”“以上”的,均含本数量或本级,如“本科以上”即指包含本科。凡涉及时间段的计算,均以报名首日为截止日期。
3.资格审查贯穿招聘工作全过程。在招聘各环节发现报考者不符合报考资格条件的,或报考者和有关单位、人员提供的材料、信息不实的,取消其报考资格或聘用资格。
4.应聘人员参加考核、体检时,必须同时携带有效身份证,报名与招聘各环节使用的身份证必须一致。遗失身份证的应聘人员,需及时到公安部门申请领取临时身份证。
5.应聘人员须确保联系方式准确、通畅。因无法与应聘人员取得联系所造成的后果,由应聘人员自行承担。
6.我们对所接收的报名材料履行保密义务。
7.本次招聘未尽事宜按相关政策、规定处理,本公告最终解释权归华南师范大学教育集团。
六、联系方式
1.地址:广东省广州市天河区中山大道西55号华南师范大学教育集团(广州校区石牌校园高校教师村CD座2楼)
2.联系时间:工作日上午8:30-12:00;下午14:30-17:30
3.联系人及电话:梁老师、袁老师 020-85215628
4.应聘邮箱:zxrzb@scnu.edu.cn
5.教育集团网站:http://jyfzzx.scnu.edu.cn
6.教育集团公众号:
华南师范大学教育集团
2026年3月6日